首页
热点
今日热点
本周热点
本月热点
精选
深度
深度公司
深度行业
文档上传
首页
今日热点
本周热点
本月热点
精选
深度公司
深度行业
当前位置:
首页
> 研报详细页
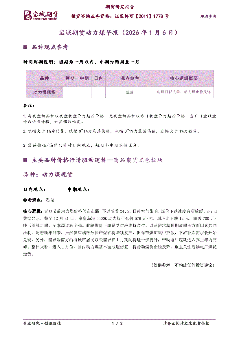
宝城期货-动力煤早报-260106
研报作者:
涂伟华
来自:
宝城期货
时间:
2026-01-06 09:24:09
股票名称
股票代码
研报类型
(PDF)
发布者
小****润
研报出处
宝城期货
研报页数
2 页
推荐评级
研报大小
305 KB
研究报告内容
打开报告原文
1/2
下载报告
打开报告原文
推荐给朋友:
收藏
|
分享到微信朋友圈
打开微信,点击底部的"发现",
使用"扫一扫"即可将网页分享至朋友圈。
相关阅读
宝城期货-铁矿石早报-260108
2026/1/8 9:09:11
作者:涂伟华
分享者:mi***st
2 页
宝城期货-螺纹钢早报-260108
2026/1/8 9:07:05
作者:涂伟华
分享者:am***27
2 页
宝城期货-煤焦日报:供应扰动再现,煤焦低位反弹-260107
2026/1/7 17:37:57
作者:涂伟华
分享者:wc***33
6 页
宝城期货-资讯早班车-260107
2026/1/7 9:27:57
作者:闾振兴,陈栋,涂伟华
分享者:Hy***13
12 页
宝城期货-煤焦早报-260107
2026/1/7 9:27:47
作者:涂伟华
分享者:温****心
3 页
宝城期货-品种套利数据日报-260107
2026/1/7 9:17:30
作者:闾振兴,陈栋,涂伟华
分享者:黑*****
38 页
宝城期货-螺纹钢早报-260107
2026/1/7 9:16:27
作者:涂伟华
分享者:fr***39
2 页
宝城期货-煤焦日报:观望情绪仍存,煤焦震荡调整-260106
2026/1/6 18:02:09
作者:涂伟华
分享者:hh***35
6 页
宝城期货-品种套利数据日报-260105
2026/1/5 10:01:08
作者:闾振兴,陈栋,涂伟华
分享者:st***ck
38 页
宝城期货-资讯早班车-260105
2026/1/5 9:12:11
作者:闾振兴,陈栋,涂伟华
分享者:pri****uye
13 页
推荐您下载
慧博智能策略终端
,还能查看更多相关研报和第一手的投资资讯,同时提供各种相关数据和盈利预测,可多角度观测,多维度帮您做出正确的投资决策。
今日热门
本周热门
1、
国投证券-2026年度化工行业投资展望:周期伊始,破卷而立-260106
2、
西部证券-良时正可用:2026年十大宏观趋势展望-260107
3、
光大证券-PEEK行业跟踪报告:掘金高端制造,PEEK迎来发展黄金期-260107
4、
辉立证券-德赛西威-002920-智能化業務快速發展,國際化佈局進程加速-260105
5、
天风证券-金属与材料行业研究周报:跨年行情波动抬升,商品震荡上行-260106
6、
中泰证券-完美世界-002624-经营拐点,新品可期-260106
7、
华西证券-资产配置日报:涨势不改-260107
8、
华鑫证券-计算机行业周报:小红书Video~Thinker打破工具依赖,DeepSeek推出mHC-260106
9、
申港证券-电子行业研究周报:受益周期上行,国产存储龙头经营提升明显-260105
1、
太平洋证券-2026年度医药行业投资策略:聚焦创新,共赴新程-260101
2、
国投证券-2026年度化工行业投资展望:周期伊始,破卷而立-260106
3、
西部证券-良时正可用:2026年十大宏观趋势展望-260107
4、
东吴证券-北方华创-002371-平台化半导体设备龙头,受益于下游资本开支扩张&国产化率提升-260104
5、
光大证券-PEEK行业跟踪报告:掘金高端制造,PEEK迎来发展黄金期-260107
6、
东吴证券-机械设备行业跟踪周报:看好半导体设备高景气&国产化率提高历史性机遇;推荐催化加速落地的人形机器人-260104
7、
东吴证券-策略周评:节后A股行情推演-260104
8、
招商证券-A股2026年1月观点及配置建议:开年攻势,指数新高-260104
9、
北京大学国民经济研究中心-需求端调整,四季度经济或阶段回调-251230
热门行业
太平洋证券-2026年度医药行业投资策略:聚焦创新,共赴新程-260101
国投证券-2026年度化工行业投资展望:周期伊始,破卷而立-260106
西南证券-医药行业2026年投资策略:创新药板块进入精选个股行情,关注出海、脑机接口、AI医疗三大方向-251230
西部证券-良时正可用:2026年十大宏观趋势展望-260107
东吴证券-北方华创-002371-平台化半导体设备龙头,受益于下游资本开支扩张&国产化率提升-260104
光大证券-PEEK行业跟踪报告:掘金高端制造,PEEK迎来发展黄金期-260107
东吴证券-机械设备行业跟踪周报:看好半导体设备高景气&国产化率提高历史性机遇;推荐催化加速落地的人形机器人-260104
东吴证券-策略周评:节后A股行情推演-260104
招商证券-A股2026年1月观点及配置建议:开年攻势,指数新高-260104
尊敬的用户您好!
为了让您更全面、更快捷、更深度的使用本服务,请您"
立即下载
" 安装《
慧博智能策略终端
》
使用终端不仅可以免费查阅各大机构的研究报告,第一手的投资资讯,还提供大量研报加工数据,盈利预测数据,历史财务数据,宏观经济数据,以及宏观及行业研究思路,公司研究方法,可多角度观测市场,用更多维度的视点辅助投资者作出投资决策。
目前本终端广泛应用于券商,公募基金,私募基金,保险,银行理财,信托,QFII,上市公司战略部,资产管理公司,投资咨询公司,VC/PE等。
慧博投资分析手机版 手机扫码轻松下载