首页
热点
今日热点
本周热点
本月热点
精选
深度
深度公司
深度行业
文档上传
首页
今日热点
本周热点
本月热点
精选
深度公司
深度行业
当前位置:
首页
> 研报详细页
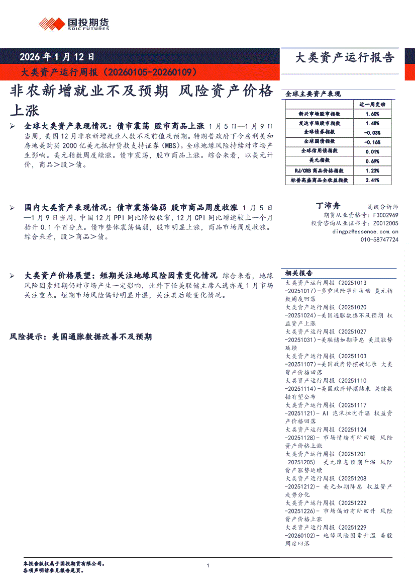
国投期货-大类资产运行周报:非农新增就业不及预期,风险资产价格上涨-260112
研报作者:
丁沛舟
来自:
国投期货
时间:
2026-01-12 18:56:01
股票名称
股票代码
研报类型
(PDF)
发布者
blu****ted
研报出处
国投期货
研报页数
8 页
推荐评级
研报大小
1,359 KB
研究报告内容
打开报告原文
1/8
下载报告
打开报告原文
推荐给朋友:
收藏
|
分享到微信朋友圈
打开微信,点击底部的"发现",
使用"扫一扫"即可将网页分享至朋友圈。
相关阅读
国投期货-大类资产运行周报:美联储如期按兵不动,美元指数周度回落-260202
2026/2/2 20:45:36
作者:丁沛舟
分享者:ken****898
9 页
国投期货-大类资产运行周报:美国通胀数据符合预期,权益资产走势分化-260119
2026/1/19 18:53:14
作者:丁沛舟
分享者:zy***01
9 页
国投期货-大类资产运行周报:市场偏好有所回升,风险资产价格上涨-251229
2025/12/29 23:32:30
作者:丁沛舟
分享者:94***73
9 页
国投期货-大类资产运行周报:市场情绪有所回暖,风险资产价格上涨-251201
2025/12/2 10:59:16
作者:丁沛舟
分享者:st***un
9 页
国投期货-品种手册(上市版):铂钯-251126
2025/11/26 8:25:46
作者:孙芳芳,丁沛舟
分享者:y****y
51 页
国投期货-大类资产运行周报:AI泡沫担忧升温,权益资产价格回落-251124
2025/11/24 23:34:33
作者:丁沛舟
分享者:la***90
9 页
国投期货-大类资产运行周报:美国政府停摆结束,关键数据有望公布-251117
2025/11/17 21:22:19
作者:丁沛舟
分享者:hz***si
9 页
国投期货-大类资产运行周报:美联储如期降息,美股涨势延续-251103
2025/11/3 23:08:01
作者:丁沛舟
分享者:李****生
9 页
国投期货-大类资产运行周报:美国通胀数据不及预期,权益资产上涨-251027
2025/10/27 19:59:34
作者:丁沛舟
分享者:yu***ng
9 页
国投期货-大类资产运行周报:美联储如期降息,美股周度收涨-250922
2025/9/22 19:33:47
作者:丁沛舟
分享者:谢****雄
9 页
推荐您下载
慧博智能策略终端
,还能查看更多相关研报和第一手的投资资讯,同时提供各种相关数据和盈利预测,可多角度观测,多维度帮您做出正确的投资决策。
今日热门
本周热门
1、
国金证券-计算机行业点评:AI进入新临界点-260131
2、
招商证券-电力设备及新能源行业储能系列报告(18):全国容量电价政策重磅发布,大储迈向高质量发展-260201
3、
天风证券-A股策略周报:乱中比稳-260201
4、
华鑫证券-芒果超媒-300413-公司事件点评报告:看芒果大模型AI赋能主业,小芒电商迎盈利拐点-260202
5、
华西证券-有色~能源金属行业周报:受市场恐慌情绪影响本周多数金属价格下跌,后续仍看好关键金属全面行情-260201
6、
光大证券-电力设备新能源行业碳中和领域动态追踪(一百七十一):储能容量电价政策发布,推动储能行业有序发展-260201
7、
东吴证券-电子行业点评报告:Moltbot重构个人AI助理,边缘算力硬件新赛道-260201
8、
诚通证券-宏观与大类资产周报:美联储主席人选落地,全球资产价格震荡调整-260131
9、
开源证券-新三板掘金周报第八期:半导体芯片进入上行周期,封装材料产业关注永志股份、科麦特科等-260201
1、
国海证券-生物医药行业深度报告:国产ADC药物即将迎来高光时刻——ADC子行业专题研究-260130
2、
德邦证券-策略点评:白酒板块大反弹-260129
3、
国金证券-计算机行业点评:AI进入新临界点-260131
4、
国金证券-科技产业研究周报:英特尔财报佐证AI供不应求,巨头AI应用进展喜人-260126
5、
中原证券-计算机行业分析报告:DeepSeek近期成果分析及V4影响力预测-260129
6、
国泰海通证券-江南新材-603124-深度研究:PCB铜基新材料龙头,液冷助力发展提速-260131
7、
招商证券-电力设备及新能源行业储能系列报告(18):全国容量电价政策重磅发布,大储迈向高质量发展-260201
8、
信达证券-工业富联-601138-2025业绩预增点评:Q4业绩继续高增,AI驱动进入加速兑现期-260129
9、
天风证券-A股策略周报:乱中比稳-260201
热门行业
华金证券-电力设备与新能源行业深度报告:AIDC供电三重挑战下,SST率军突围-260118
东兴证券-半导体行业分析手册之二:混合键合设备,AI算力时代的芯片互连革命与BESI的领航之路-260126
国海证券-生物医药行业深度报告:国产ADC药物即将迎来高光时刻——ADC子行业专题研究-260130
德邦证券-策略点评:白酒板块大反弹-260129
财通证券-新泉股份-603179-汽车饰件龙头,积极布局机器人业务-260121
支付宝-支付行业:支付宝助力内容域创新与传播新机遇-260122
国金证券-计算机行业点评:再谈空天的NV链——SpaceX-260124
国金证券-计算机行业点评:AI进入新临界点-260131
国金证券-科技产业研究周报:英特尔财报佐证AI供不应求,巨头AI应用进展喜人-260126
尊敬的用户您好!
为了让您更全面、更快捷、更深度的使用本服务,请您"
立即下载
" 安装《
慧博智能策略终端
》
使用终端不仅可以免费查阅各大机构的研究报告,第一手的投资资讯,还提供大量研报加工数据,盈利预测数据,历史财务数据,宏观经济数据,以及宏观及行业研究思路,公司研究方法,可多角度观测市场,用更多维度的视点辅助投资者作出投资决策。
目前本终端广泛应用于券商,公募基金,私募基金,保险,银行理财,信托,QFII,上市公司战略部,资产管理公司,投资咨询公司,VC/PE等。
慧博投资分析手机版 手机扫码轻松下载