首页
热点
今日热点
本周热点
本月热点
精选
深度
深度公司
深度行业
文档上传
首页
今日热点
本周热点
本月热点
精选
深度公司
深度行业
当前位置:
首页
> 研报详细页
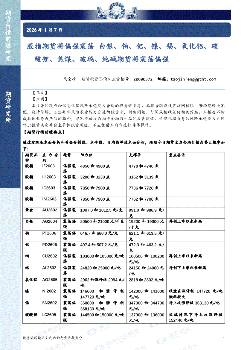
国泰君安期货-股指期货将偏强震荡,白银、铂、钯、镍、锡、氧化铝、碳酸锂、焦煤、玻璃、纯碱期货将震荡偏强-260107
研报作者:
陶金峰
来自:
国泰君安期货
时间:
2026-01-07 18:55:01
股票名称
股票代码
研报类型
(PDF)
发布者
mo***ng
研报出处
国泰君安期货
研报页数
34 页
推荐评级
研报大小
3,770 KB
研究报告内容
打开报告原文
1/34
下载报告
打开报告原文
推荐给朋友:
收藏
|
分享到微信朋友圈
打开微信,点击底部的"发现",
使用"扫一扫"即可将网页分享至朋友圈。
相关阅读
国泰君安期货-股指期货将偏强震荡,铂、钯、白银、碳酸锂期货将震荡偏强,镍期货将偏强震荡,豆粕期货将偏弱震荡-260105
2026/1/5 12:00:13
作者:陶金峰
分享者:bm***rd
48 页
国泰君安期货-本周热点前瞻-260105
2026/1/5 10:39:45
作者:陶金峰
分享者:PT***AM
5 页
国泰君安期货-股指期货将震荡整理,白银期货将震荡偏强,铜、镍、锡期货将偏强震荡,铂、钯期货将震荡偏弱-251231
2026/1/1 17:01:58
作者:陶金峰
分享者:39***89
33 页
国泰君安期货-股指期货将偏强震荡,黄金、白银、铜期货价格再创上市以来新高,铂期货价格将再创上市以来新高,白银、铂、钯、碳酸锂期货将震荡偏强,原油、PTA、PX期货将震荡偏弱-251229
2025/12/29 11:42:38
作者:陶金峰
分享者:MA***30
44 页
国泰君安期货-本周热点前瞻-251229
2025/12/29 11:40:02
作者:陶金峰
分享者:Ra***iu
4 页
国泰君安期货-股指期货将偏强震荡,黄金、白银、铂、铜期货价格将创下上市以来新高,白银、铂、钯、多晶硅期货将震荡偏强,黄金、铜、镍、豆粕期货将偏强震荡-251226
2025/12/26 13:01:13
作者:陶金峰
分享者:jia****955
32 页
国泰君安期货-钯、铂、镍、锡期货将震荡偏弱,钯期货将下探跌停板-251225
2025/12/25 17:45:12
作者:陶金峰
分享者:纯*****
28 页
国泰君安期货-黄金、白银、铂、钯、铜期货将创下上市以来新高,铂、钯、白银、镍、碳酸锂期货将震荡偏强-251224
2025/12/24 17:21:20
作者:陶金峰
分享者:ka***su
28 页
国泰君安期货-本周热点前瞻-251222
2025/12/22 11:09:30
作者:陶金峰
分享者:小****哥
4 页
国泰君安期货-股指期货将偏强震荡,铂、多晶硅、焦煤、玻璃、纯碱期货将偏弱宽幅震荡,锡期货将偏强震荡-251219
2025/12/19 18:47:27
作者:陶金峰
分享者:go***un
32 页
推荐您下载
慧博智能策略终端
,还能查看更多相关研报和第一手的投资资讯,同时提供各种相关数据和盈利预测,可多角度观测,多维度帮您做出正确的投资决策。
今日热门
本周热门
1、
西部证券-良时正可用:2026年十大宏观趋势展望-260107
2、
光大证券-PEEK行业跟踪报告:掘金高端制造,PEEK迎来发展黄金期-260107
3、
中泰证券-完美世界-002624-经营拐点,新品可期-260106
4、
华西证券-资产配置日报:涨势不改-260107
5、
申港证券-电子行业研究周报:受益周期上行,国产存储龙头经营提升明显-260105
6、
太平洋证券-房地产行业日报:上海土拍收金45.7亿元-260106
7、
联合资信-医药制造行业2026年度信用风险展望(2025年12月)-260107
8、
数说故事-牙膏行业2025年社媒热度趋势及驱动因素分析-260104
9、
西部证券-锦华新材-920015-跟踪点评:光刻胶清洗剂送样验证进展超预期,开启交付-260107
1、
太平洋证券-2026年度医药行业投资策略:聚焦创新,共赴新程-260101
2、
国投证券-2026年度化工行业投资展望:周期伊始,破卷而立-260106
3、
西部证券-良时正可用:2026年十大宏观趋势展望-260107
4、
东吴证券-北方华创-002371-平台化半导体设备龙头,受益于下游资本开支扩张&国产化率提升-260104
5、
光大证券-PEEK行业跟踪报告:掘金高端制造,PEEK迎来发展黄金期-260107
6、
东吴证券-机械设备行业跟踪周报:看好半导体设备高景气&国产化率提高历史性机遇;推荐催化加速落地的人形机器人-260104
7、
东吴证券-策略周评:节后A股行情推演-260104
8、
招商证券-A股2026年1月观点及配置建议:开年攻势,指数新高-260104
9、
北京大学国民经济研究中心-需求端调整,四季度经济或阶段回调-251230
热门行业
太平洋证券-2026年度医药行业投资策略:聚焦创新,共赴新程-260101
国投证券-2026年度化工行业投资展望:周期伊始,破卷而立-260106
西南证券-医药行业2026年投资策略:创新药板块进入精选个股行情,关注出海、脑机接口、AI医疗三大方向-251230
西部证券-良时正可用:2026年十大宏观趋势展望-260107
东吴证券-北方华创-002371-平台化半导体设备龙头,受益于下游资本开支扩张&国产化率提升-260104
光大证券-PEEK行业跟踪报告:掘金高端制造,PEEK迎来发展黄金期-260107
东吴证券-机械设备行业跟踪周报:看好半导体设备高景气&国产化率提高历史性机遇;推荐催化加速落地的人形机器人-260104
东吴证券-策略周评:节后A股行情推演-260104
招商证券-A股2026年1月观点及配置建议:开年攻势,指数新高-260104
尊敬的用户您好!
为了让您更全面、更快捷、更深度的使用本服务,请您"
立即下载
" 安装《
慧博智能策略终端
》
使用终端不仅可以免费查阅各大机构的研究报告,第一手的投资资讯,还提供大量研报加工数据,盈利预测数据,历史财务数据,宏观经济数据,以及宏观及行业研究思路,公司研究方法,可多角度观测市场,用更多维度的视点辅助投资者作出投资决策。
目前本终端广泛应用于券商,公募基金,私募基金,保险,银行理财,信托,QFII,上市公司战略部,资产管理公司,投资咨询公司,VC/PE等。
慧博投资分析手机版 手机扫码轻松下载