首页
热点
今日热点
本周热点
本月热点
精选
深度
深度公司
深度行业
文档上传
首页
今日热点
本周热点
本月热点
精选
深度公司
深度行业
当前位置:
首页
> 研报详细页
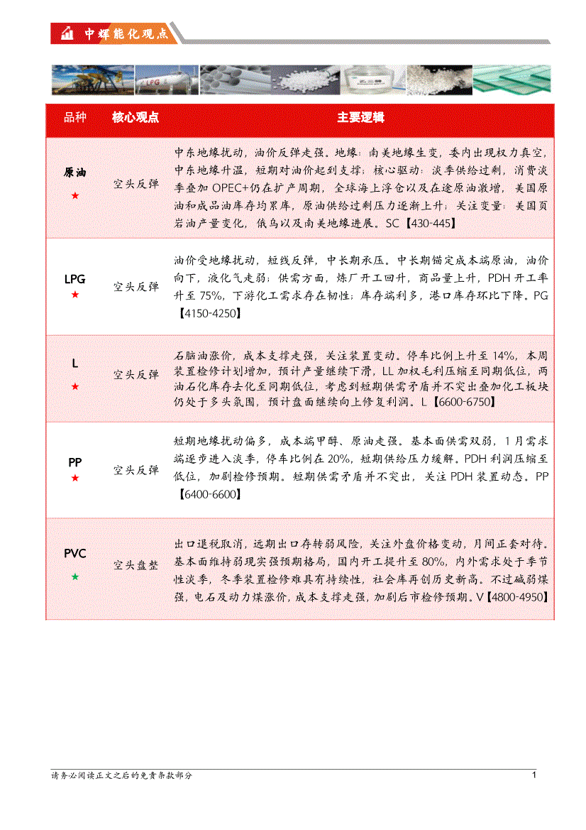
中辉期货-能化观点-260113
研报作者:
郭建锋,郭艳鹏
来自:
中辉期货
时间:
2026-01-14 15:48:42
股票名称
股票代码
研报类型
(PDF)
发布者
an***02
研报出处
中辉期货
研报页数
17 页
推荐评级
研报大小
5,720 KB
研究报告内容
打开报告原文
1/17
下载报告
打开报告原文
推荐给朋友:
收藏
|
分享到微信朋友圈
打开微信,点击底部的"发现",
使用"扫一扫"即可将网页分享至朋友圈。
相关阅读
中辉期货-能化观点-260129
2026/1/29 11:47:46
作者:郭建锋,郭艳鹏
分享者:ed***ng
17 页
中辉期货-原油周报:极寒天气提振,油价反弹-260123
2026/1/26 15:28:57
作者:郭艳鹏
分享者:gh***ee
32 页
中辉期货-能化观点-260126
2026/1/26 15:12:52
作者:郭建锋,郭艳鹏
分享者:wa***i1
17 页
中辉期货-能化观点-260121
2026/1/21 11:05:27
作者:郭建锋,郭艳鹏
分享者:wj***yj
17 页
中辉期货-聚烯烃周报:仓单显著增加,短期面临回调风险-260116
2026/1/19 15:19:55
作者:郭建锋,郭艳鹏,李倩
分享者:yy***mm
41 页
中辉期货-原油周报:中东地缘缓和,油价回落-260118
2026/1/19 15:19:39
作者:郭艳鹏
分享者:lz***zh
32 页
中辉期货-能化观点-260116
2026/1/16 15:25:10
作者:郭建锋,郭艳鹏
分享者:烟****朦
17 页
中辉期货-能化观点-260115
2026/1/15 11:55:23
作者:郭建锋,郭艳鹏
分享者:zx***00
17 页
中辉期货-能化观点-260114
2026/1/14 9:36:57
作者:郭建锋,郭艳鹏
分享者:qw***56
17 页
中辉期货-能源观点-260112
2026/1/12 15:02:17
作者:郭建锋,郭艳鹏
分享者:ch***an
17 页
推荐您下载
慧博智能策略终端
,还能查看更多相关研报和第一手的投资资讯,同时提供各种相关数据和盈利预测,可多角度观测,多维度帮您做出正确的投资决策。
今日热门
本周热门
1、
东吴证券-宏观深度报告:如何以量化策略增厚信用债收益?——多资产系列报告(三)-260127
2、
财信证券-五新隧装-920174-布局高景气增量赛道,并购协同成长-260127
3、
财通证券-上市国资重组提速——瞭望国资系列3-260128
4、
华鑫证券-风语筑-603466-公司事件点评报告:AI+体验经济,看2026年新启航-260129
5、
国泰海通证券-产业观察:核能周见|中国“人造太阳”实验取得突破-260128
6、
中银国际-策略点评:Clawdbot重塑个人AI助理新范式-260128
7、
国泰海通证券-美联储换帅前瞻:历史复盘与影响展望-260127
8、
太平洋证券-农业周报:猪价反弹,粮价上涨-260125
9、
招商证券-总量的视野:电话会议纪要-260128
1、
东兴证券-半导体行业分析手册之二:混合键合设备,AI算力时代的芯片互连革命与BESI的领航之路-260126
2、
国金证券-计算机行业点评:再谈空天的NV链——SpaceX-260124
3、
国金证券-科技产业研究周报:英特尔财报佐证AI供不应求,巨头AI应用进展喜人-260126
4、
财通证券-美的集团-000333-科技与效率赋能,穿越周期的价值锚-260122
5、
光大证券-电力设备新能源行业碳中和领域动态追踪(一百六十九):商业航天赋能,太空光伏开启成长新篇-260125
6、
国投证券-“四大金刚”-260125
7、
国海证券-明阳智能-601615-公司点评:拟收购德华芯片,太空光伏打开新增长极-260123
8、
慧博智能投研-机构周策略:机构观点及行业配置-260125
9、
华西证券-计算机行业周报:连接天地,地面卫星终端迎来爆发时刻-260125
热门行业
华金证券-电力设备与新能源行业深度报告:AIDC供电三重挑战下,SST率军突围-260118
东兴证券-半导体行业分析手册之二:混合键合设备,AI算力时代的芯片互连革命与BESI的领航之路-260126
国投证券-2026年A股年度策略展望:“三牛”开道,步步为“嬴-260118
天风证券-基础化工行业2026年年度策略:供需逆转、产业重构、价值重估-260114
光大证券-电力设备新能源行业碳中和领域动态追踪(一百六十八):国家电网计划“十五五”期间固定资产投资达4万亿元-260115
财通证券-新泉股份-603179-汽车饰件龙头,积极布局机器人业务-260121
国金证券-计算机行业点评:再谈空天的NV链——SpaceX-260124
国金证券-科技产业研究周报:英特尔财报佐证AI供不应求,巨头AI应用进展喜人-260126
中泰证券-商业航天行业深度报告Ⅱ:太空光伏大有可为,卫星太阳翼市场持续扩容-260120
尊敬的用户您好!
为了让您更全面、更快捷、更深度的使用本服务,请您"
立即下载
" 安装《
慧博智能策略终端
》
使用终端不仅可以免费查阅各大机构的研究报告,第一手的投资资讯,还提供大量研报加工数据,盈利预测数据,历史财务数据,宏观经济数据,以及宏观及行业研究思路,公司研究方法,可多角度观测市场,用更多维度的视点辅助投资者作出投资决策。
目前本终端广泛应用于券商,公募基金,私募基金,保险,银行理财,信托,QFII,上市公司战略部,资产管理公司,投资咨询公司,VC/PE等。
慧博投资分析手机版 手机扫码轻松下载