首页
热点
今日热点
本周热点
本月热点
精选
深度
深度公司
深度行业
文档上传
首页
今日热点
本周热点
本月热点
精选
深度公司
深度行业
当前位置:
首页
> 研报详细页
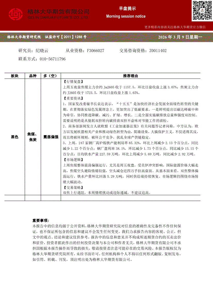
格林大华期货-双焦早盘提示-260309
研报作者:
纪晓云
来自:
格林大华期货
时间:
2026-03-09 08:59:14
股票名称
股票代码
研报类型
(PDF)
发布者
ll***xm
研报出处
格林大华期货
研报页数
1 页
推荐评级
研报大小
240 KB
研究报告内容
打开报告原文
1/1
下载报告
打开报告原文
推荐给朋友:
收藏
|
分享到微信朋友圈
打开微信,点击底部的"发现",
使用"扫一扫"即可将网页分享至朋友圈。
相关阅读
格林大华期货-早盘提示:集运欧线-260313
2026/3/13 9:18:54
作者:纪晓云
分享者:y****b
2 页
格林大华期货-早盘提示:集运欧线-260312
2026/3/12 9:10:59
作者:纪晓云
分享者:毛****雅
2 页
格林大华期货-集运欧线早盘提示-260311
2026/3/11 9:26:59
作者:纪晓云
分享者:38***18
2 页
格林大华期货-早盘提示:钢矿-260311
2026/3/11 9:21:07
作者:纪晓云
分享者:se***in
2 页
格林大华期货-中东局势市场影响系列解读(三)-260310
2026/3/10 15:34:06
作者:王凯,纪晓云,吴志桥
分享者:13***54
9 页
格林大华期货-早盘提示:双焦-260310
2026/3/10 9:19:07
作者:纪晓云
分享者:zhu****ran
1 页
格林大华期货-早盘提示:钢矿-260309
2026/3/9 9:00:05
作者:纪晓云
分享者:wil****013
2 页
格林大华期货-钢矿月报:3月钢矿料震荡偏多,关注需求成色-260306
2026/3/6 18:04:16
作者:纪晓云
分享者:zsx****602
22 页
格林大华期货-早盘提示:钢矿-260306
2026/3/6 9:41:03
作者:纪晓云
分享者:Q****E
2 页
格林大华期货-钢矿早盘提示-260304
2026/3/5 11:01:52
作者:纪晓云
分享者:lb***89
2 页
推荐您下载
慧博智能策略终端
,还能查看更多相关研报和第一手的投资资讯,同时提供各种相关数据和盈利预测,可多角度观测,多维度帮您做出正确的投资决策。
今日热门
本周热门
1、
华西证券-计算机行业OpenClaw:吹响AI Agent时代号角-260310
2、
开源证券-地缘政治追踪系列之二:对特朗普TACO的触发与约束因素的几点观察-260312
3、
开源证券-民士达-920394-北交所信息更新:商业航天+数据中心打开芳纶纸增长空间,2025年预计归母净利润同比+27%-260311
4、
开源证券-房地产行业点评报告:自然资源部38号文定调,土地市场进入存量时代-260312
5、
光大证券-高端制造行业PCB设备系列跟踪报告(四):从正交背板的特性出发分析对PCB钻针的需求影响-260312
6、
万联证券-华利集团-300979-点评报告:产能爬坡致利润承压,现金分红比例较高-260312
7、
华源证券-万通液压-920839-2025年归母净利润预计同比+16%,海外拓展成效显著+积极布局深海经济等新兴领域-260312
8、
华源证券-万源通-920060-2025年营收yoy+13%,产能逐步释放为智驾HDI产品与光模块产品布局赋能-260312
9、
光子盒研究院-计算机行业:2026全球量子计算产业发展展望-260312
1、
华西证券-计算机行业OpenClaw:吹响AI Agent时代号角-260310
2、
国金证券-斯菱智驱-301550-新增泰国谐波产能,开拓具身智能第二增长源-260309
3、
开源证券-地缘政治追踪系列之二:对特朗普TACO的触发与约束因素的几点观察-260312
4、
华创证券-【策略专题】决胜未来:中美六大未来产业演进图景-260309
5、
万联证券-医药生物行业深度报告:投融资与出海双轮驱动,CXO迎来景气度修复与全球化新周期-260309
6、
东吴证券-餐饮行业深度报告:餐饮边际复苏得验,可持续性高看-260311
7、
国泰海通证券-计算机行业:算电协同引领新基建,能源IT景气度提升-260308
8、
开源证券-北交所策略专题报告:政府工作报告12大产业方向全梳理,北交所“新质生产力”资产图谱解析-260308
9、
开源证券-民士达-920394-北交所信息更新:商业航天+数据中心打开芳纶纸增长空间,2025年预计归母净利润同比+27%-260311
热门行业
华西证券-计算机行业OpenClaw:吹响AI Agent时代号角-260310
德邦证券-产业经济周报:春节餐饮市场迎“开门红”,关注AI制药、CPO等产业新趋势-260303
东吴证券-AI智能汽车行业3月投资策略:L3/L4开启征求意见,北美Robotaxi加速,看好智能化-260227
联合资信-美以联合突袭伊朗,中东地缘政治风险陡增-260227
华创证券-消费组行业深度研究报告:服务消费迎来黄金十年-260306
中泰证券-蓝思科技-300433-深度:AI硬件+商业航天,平台型龙头开启新征程-260303
国金证券-斯菱智驱-301550-新增泰国谐波产能,开拓具身智能第二增长源-260309
光大证券-2026年政府工作报告精神学习之联合报告:“开局之年”行稳致远,孕育资本市场新机遇-260306
国金证券-电力设备与新能源行业研究:绿醇内外部催化共振,太空光伏再次蓄势待发,AIDC迎GTC催化-260301
尊敬的用户您好!
为了让您更全面、更快捷、更深度的使用本服务,请您"
立即下载
" 安装《
慧博智能策略终端
》
使用终端不仅可以免费查阅各大机构的研究报告,第一手的投资资讯,还提供大量研报加工数据,盈利预测数据,历史财务数据,宏观经济数据,以及宏观及行业研究思路,公司研究方法,可多角度观测市场,用更多维度的视点辅助投资者作出投资决策。
目前本终端广泛应用于券商,公募基金,私募基金,保险,银行理财,信托,QFII,上市公司战略部,资产管理公司,投资咨询公司,VC/PE等。
慧博投资分析手机版 手机扫码轻松下载