首页
热点
今日热点
本周热点
本月热点
精选
深度
深度公司
深度行业
文档上传
首页
今日热点
本周热点
本月热点
精选
深度公司
深度行业
当前位置:
首页
> 研报详细页
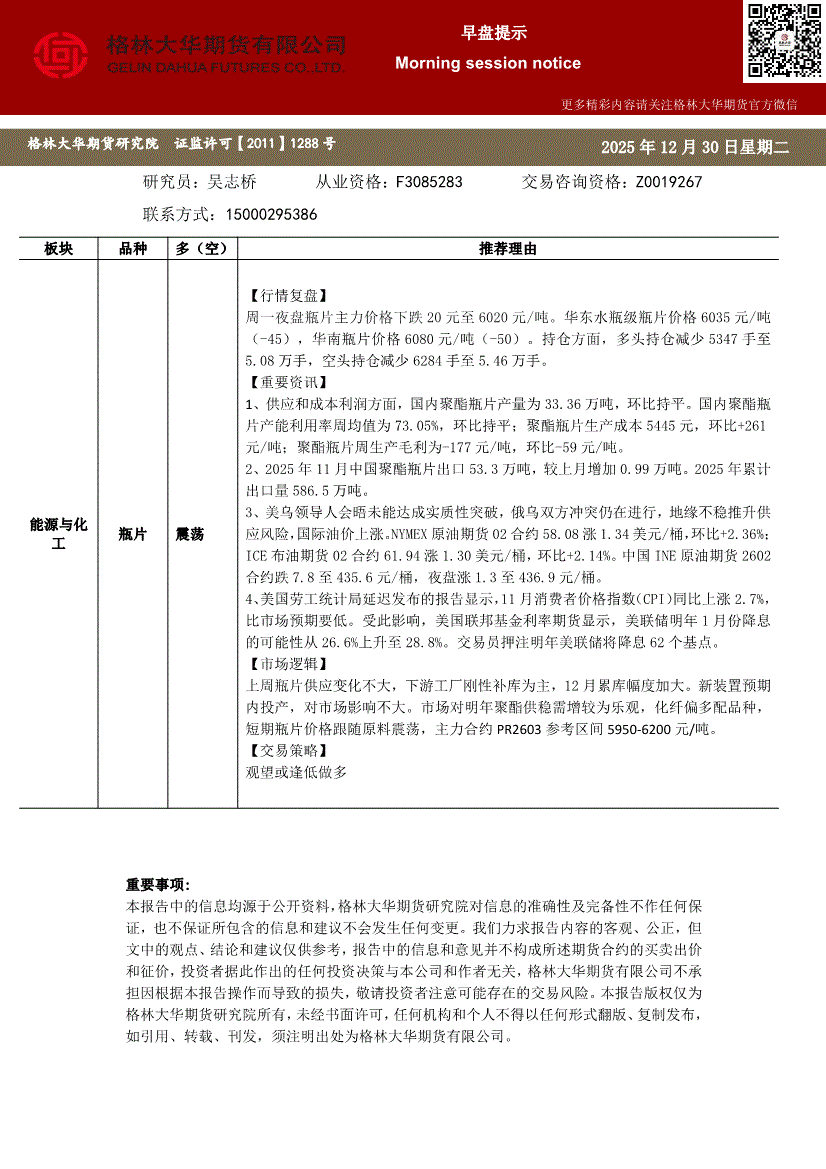
格林大华期货-早盘提示:瓶片-251230
研报作者:
吴志桥
来自:
格林大华期货
时间:
2025-12-30 09:03:25
股票名称
股票代码
研报类型
(PDF)
发布者
12***bt
研报出处
格林大华期货
研报页数
1 页
推荐评级
研报大小
250 KB
研究报告内容
打开报告原文
1/1
下载报告
打开报告原文
推荐给朋友:
收藏
|
分享到微信朋友圈
打开微信,点击底部的"发现",
使用"扫一扫"即可将网页分享至朋友圈。
相关阅读
格林大华期货-早盘提示:甲醇-260106
2026/1/6 9:22:00
作者:吴志桥
分享者:ca***an
2 页
格林大华期货-早盘提示:瓶片-260106
2026/1/6 9:20:31
作者:吴志桥
分享者:ws***az
2 页
格林大华期货-早盘提示:尿素-260106
2026/1/6 9:04:35
作者:吴志桥
分享者:he***ho
2 页
格林大华期货-早盘提示:甲醇-260105
2026/1/5 9:09:32
作者:吴志桥
分享者:ti***ie
2 页
格林大华期货-早盘提示~纯苯-260105
2026/1/5 9:08:04
作者:吴志桥
分享者:ma***15
2 页
格林大华期货-早盘提示:尿素-260105
2026/1/5 9:06:53
作者:吴志桥
分享者:df***yi
2 页
格林大华期货-市场快讯:美委爆发地缘冲突,瓶片纯苯预计跟随原料上涨-260104
2026/1/4 15:42:47
作者:吴志桥
分享者:fly****888
1 页
格林大华期货-早盘提示:甲醇-251231
2025/12/31 9:04:15
作者:吴志桥
分享者:gx4****033
2 页
格林大华期货-早盘提示:纯苯-251231
2025/12/31 9:02:56
作者:吴志桥
分享者:ba***ai
2 页
格林大华期货-早盘提示:尿素-251231
2025/12/31 9:02:32
作者:吴志桥
分享者:xi***54
2 页
推荐您下载
慧博智能策略终端
,还能查看更多相关研报和第一手的投资资讯,同时提供各种相关数据和盈利预测,可多角度观测,多维度帮您做出正确的投资决策。
今日热门
本周热门
1、
国投证券-2026年度化工行业投资展望:周期伊始,破卷而立-260106
2、
辉立证券-德赛西威-002920-智能化業務快速發展,國際化佈局進程加速-260105
3、
天风证券-金属与材料行业研究周报:跨年行情波动抬升,商品震荡上行-260106
4、
中邮证券-芯原股份-688521-新签持续高增-260105
5、
德邦证券-策略点评:A股迎来开门红-260105
6、
招商证券-全球产业趋势跟踪周报:Meta收购Manus,智谱AI与MiniMax即将港股挂牌-260105
7、
华鑫证券-计算机行业周报:小红书Video~Thinker打破工具依赖,DeepSeek推出mHC-260106
8、
华龙证券-传媒行业周报:新东方教育应用豆包大模型,实现“学诊智控”智能化突破-260104
9、
联合资信-有色金属行业2026年度信用风险展望(2025年12月)-251231
1、
太平洋证券-2026年度医药行业投资策略:聚焦创新,共赴新程-260101
2、
国投证券-2026年度化工行业投资展望:周期伊始,破卷而立-260106
3、
东吴证券-北方华创-002371-平台化半导体设备龙头,受益于下游资本开支扩张&国产化率提升-260104
4、
东吴证券-机械设备行业跟踪周报:看好半导体设备高景气&国产化率提高历史性机遇;推荐催化加速落地的人形机器人-260104
5、
东吴证券-策略周评:节后A股行情推演-260104
6、
招商证券-A股2026年1月观点及配置建议:开年攻势,指数新高-260104
7、
华西证券-信息科技产业2026年年度策略:拥抱“AI+”与商业航天两大投资主线-251231
8、
北京大学国民经济研究中心-需求端调整,四季度经济或阶段回调-251230
9、
方正证券-机械设备行业:可回收火箭加速验证,中国商业航天迈入规模化与商业化发展新阶段-260103
热门行业
国金证券-储能与锂电行业2026年度策略:能源转型叠加AI驱动,周期反转步入繁荣期-251223
太平洋证券-2026年度医药行业投资策略:聚焦创新,共赴新程-260101
国投证券-2026年度化工行业投资展望:周期伊始,破卷而立-260106
西南证券-医药行业2026年投资策略:创新药板块进入精选个股行情,关注出海、脑机接口、AI医疗三大方向-251230
东吴证券-北方华创-002371-平台化半导体设备龙头,受益于下游资本开支扩张&国产化率提升-260104
东吴证券-机械设备行业跟踪周报:看好半导体设备高景气&国产化率提高历史性机遇;推荐催化加速落地的人形机器人-260104
东吴证券-策略周评:节后A股行情推演-260104
招商证券-A股2026年1月观点及配置建议:开年攻势,指数新高-260104
华西证券-信息科技产业2026年年度策略:拥抱“AI+”与商业航天两大投资主线-251231
尊敬的用户您好!
为了让您更全面、更快捷、更深度的使用本服务,请您"
立即下载
" 安装《
慧博智能策略终端
》
使用终端不仅可以免费查阅各大机构的研究报告,第一手的投资资讯,还提供大量研报加工数据,盈利预测数据,历史财务数据,宏观经济数据,以及宏观及行业研究思路,公司研究方法,可多角度观测市场,用更多维度的视点辅助投资者作出投资决策。
目前本终端广泛应用于券商,公募基金,私募基金,保险,银行理财,信托,QFII,上市公司战略部,资产管理公司,投资咨询公司,VC/PE等。
慧博投资分析手机版 手机扫码轻松下载