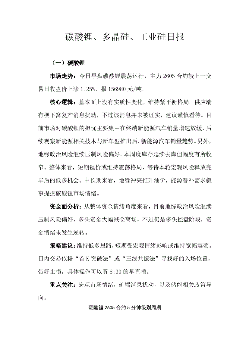
首页
热点
今日热点
本周热点
本月热点
精选
深度
深度公司
深度行业
文档上传
首页
今日热点
本周热点
本月热点
精选
深度公司
深度行业
当前位置:
首页
> 研报详细页
天富期货-碳酸锂、多晶硅、工业硅日报-260312
研报作者:
廉莹
来自:
天富期货
时间:
2026-03-12 23:01:55
股票名称
股票代码
研报类型
(PDF)
发布者
xi***gt
研报出处
天富期货
研报页数
5 页
推荐评级
研报大小
1,414 KB
研究报告内容
打开报告原文
1/5
下载报告
打开报告原文
推荐给朋友:
收藏
|
分享到微信朋友圈
打开微信,点击底部的"发现",
使用"扫一扫"即可将网页分享至朋友圈。
相关阅读
天富期货-碳酸锂、多晶硅、工业硅日报-260309
2026/3/9 20:48:55
作者:廉莹
分享者:ya***28
7 页
天富期货-碳酸锂、工业硅、多晶硅日报-260305
2026/3/5 21:12:34
作者:廉莹
分享者:st***ek
6 页
天富期货-碳酸锂、多晶硅、工业硅日报-260227
2026/2/27 21:42:50
作者:廉莹
分享者:ham****r81
6 页
天富期货-碳酸锂、多晶硅、工业硅日报-260226
2026/2/26 19:40:32
作者:廉莹
分享者:j****拳
7 页
天富期货-碳酸锂、多晶硅、工业硅日报-260224
2026/2/24 19:26:55
作者:廉莹
分享者:wu***an
6 页
天富期货-碳酸锂、多晶硅、工业硅日报-260206
2026/2/8 17:42:02
作者:廉莹
分享者:mi***19
6 页
天富期货-碳酸锂、多晶硅、工业硅日报-260203
2026/2/3 9:09:05
作者:廉莹
分享者:ty***33
6 页
天富期货-碳酸锂、多晶硅、工业硅日报-260127
2026/1/27 21:21:51
作者:廉莹
分享者:lis****g91
6 页
天富期货-碳酸锂、多晶硅、工业硅日报-260126
2026/1/26 21:01:00
作者:廉莹
分享者:zs***07
6 页
天富期货-碳酸锂、多晶硅、工业硅日报-260116
2026/1/16 9:21:49
作者:廉莹
分享者:si***ee
6 页
推荐您下载
慧博智能策略终端
,还能查看更多相关研报和第一手的投资资讯,同时提供各种相关数据和盈利预测,可多角度观测,多维度帮您做出正确的投资决策。
今日热门
本周热门
1、
东吴证券-餐饮行业深度报告:餐饮边际复苏得验,可持续性高看-260311
2、
光大证券-高端制造行业PCB设备系列跟踪报告(四):从正交背板的特性出发分析对PCB钻针的需求影响-260312
3、
甬兴证券-恩捷股份-002812-公司首次覆盖报告:隔膜龙头周期复苏,硫化锂业务进展顺利-260311
4、
光子盒研究院-计算机行业:2026全球量子计算产业发展展望-260312
5、
中航证券-军工行业点评:智联天地强安全,“三先三后”拓场景—低空经济2026年展望-260306
6、
华创证券-【资产配置快评】Riders on the Charts:每周大类资产配置图表精粹-260310
7、
西南证券-军工行业2026年春季投资策略:发展先进战斗力,拓展出海民用新市场-260311
8、
国海证券-比亚迪-002594-公司动态研究:2月海外销量超越内销,国内市场静候新车蓄力-260311
9、
海通国际-华利集团-300979-4Q25营收利润不及预期,2026年盈利修复可期-260312
1、
华创证券-消费组行业深度研究报告:服务消费迎来黄金十年-260306
2、
国金证券-斯菱智驱-301550-新增泰国谐波产能,开拓具身智能第二增长源-260309
3、
光大证券-2026年政府工作报告精神学习之联合报告:“开局之年”行稳致远,孕育资本市场新机遇-260306
4、
华创证券-【策略专题】决胜未来:中美六大未来产业演进图景-260309
5、
万联证券-医药生物行业深度报告:投融资与出海双轮驱动,CXO迎来景气度修复与全球化新周期-260309
6、
东吴证券-餐饮行业深度报告:餐饮边际复苏得验,可持续性高看-260311
7、
国泰海通证券-计算机行业:算电协同引领新基建,能源IT景气度提升-260308
8、
开源证券-北交所策略专题报告:政府工作报告12大产业方向全梳理,北交所“新质生产力”资产图谱解析-260308
9、
华创证券-【宏观快评】两会期间九大增量信息——政策周观察第70期-260309
热门行业
德邦证券-产业经济周报:春节餐饮市场迎“开门红”,关注AI制药、CPO等产业新趋势-260303
东吴证券-AI智能汽车行业3月投资策略:L3/L4开启征求意见,北美Robotaxi加速,看好智能化-260227
联合资信-美以联合突袭伊朗,中东地缘政治风险陡增-260227
华创证券-消费组行业深度研究报告:服务消费迎来黄金十年-260306
中泰证券-蓝思科技-300433-深度:AI硬件+商业航天,平台型龙头开启新征程-260303
国金证券-斯菱智驱-301550-新增泰国谐波产能,开拓具身智能第二增长源-260309
东吴证券-宏观点评:市场稳定趋势延续,行业如何配置?-260226
光大证券-2026年政府工作报告精神学习之联合报告:“开局之年”行稳致远,孕育资本市场新机遇-260306
国金证券-电力设备与新能源行业研究:绿醇内外部催化共振,太空光伏再次蓄势待发,AIDC迎GTC催化-260301
尊敬的用户您好!
为了让您更全面、更快捷、更深度的使用本服务,请您"
立即下载
" 安装《
慧博智能策略终端
》
使用终端不仅可以免费查阅各大机构的研究报告,第一手的投资资讯,还提供大量研报加工数据,盈利预测数据,历史财务数据,宏观经济数据,以及宏观及行业研究思路,公司研究方法,可多角度观测市场,用更多维度的视点辅助投资者作出投资决策。
目前本终端广泛应用于券商,公募基金,私募基金,保险,银行理财,信托,QFII,上市公司战略部,资产管理公司,投资咨询公司,VC/PE等。
慧博投资分析手机版 手机扫码轻松下载