首页
热点
今日热点
本周热点
本月热点
精选
深度
深度公司
深度行业
文档上传
首页
今日热点
本周热点
本月热点
精选
深度公司
深度行业
当前位置:
首页
> 研报详细页
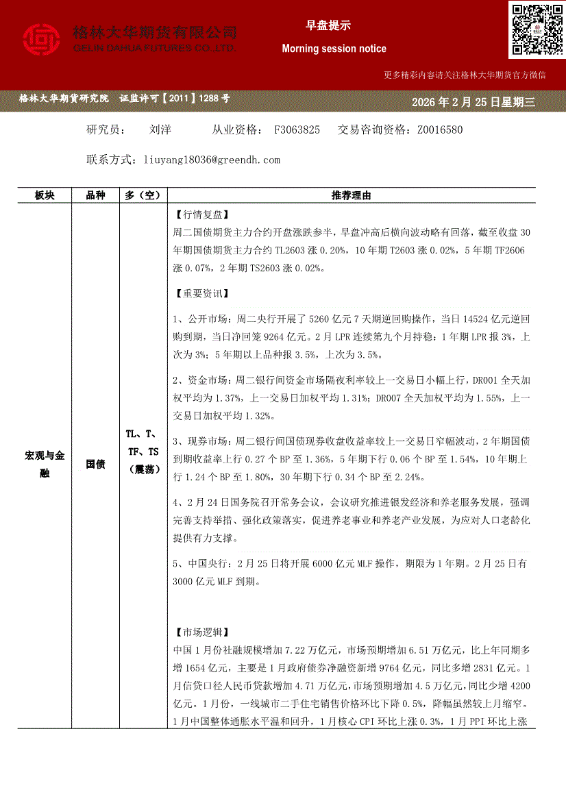
格林大华期货-早盘提示:国债-260225
研报作者:
刘洋
来自:
格林大华期货
时间:
2026-02-25 09:03:05
股票名称
股票代码
研报类型
(PDF)
发布者
am***ao
研报出处
格林大华期货
研报页数
2 页
推荐评级
研报大小
208 KB
研究报告内容
打开报告原文
1/2
下载报告
打开报告原文
推荐给朋友:
收藏
|
分享到微信朋友圈
打开微信,点击底部的"发现",
使用"扫一扫"即可将网页分享至朋友圈。
相关阅读
格林大华期货-早盘提示:贵金属-260303
2026/3/3 9:31:58
作者:刘洋
分享者:zha****026
3 页
格林大华期货-专题报告:格林大华期货对国内期货市场一周行情回顾-260227
2026/2/27 17:23:50
作者:王骏,王凯,刘洋
分享者:ui***zz
9 页
格林大华期货-早盘提示:贵金属-260227
2026/2/27 9:18:45
作者:刘洋
分享者:li***15
3 页
格林大华期货-早盘提示:贵金属-260226
2026/2/26 8:56:36
作者:刘洋
分享者:zzj****616
3 页
格林大华期货-早盘提示:国债-260226
2026/2/26 8:56:00
作者:刘洋
分享者:fo***88
2 页
格林大华期货-早盘提示:国债-260224
2026/2/24 9:04:23
作者:刘洋
分享者:ze***xx
3 页
格林大华期货-对国内期货市场一周行情回顾-260213
2026/2/13 16:22:35
作者:王骏,王凯,刘洋
分享者:il***na
8 页
格林大华期货-早盘提示~贵金属-260213
2026/2/13 9:15:29
作者:刘洋
分享者:西****投
3 页
格林大华期货-早盘提示:国债-260213
2026/2/13 9:15:19
作者:刘洋
分享者:ac***g
2 页
格林大华期货-1月PPI环比涨幅扩大-260211
2026/2/11 17:20:48
作者:刘洋
分享者:顺其***88
4 页
推荐您下载
慧博智能策略终端
,还能查看更多相关研报和第一手的投资资讯,同时提供各种相关数据和盈利预测,可多角度观测,多维度帮您做出正确的投资决策。
今日热门
本周热门
1、
中泰证券-蓝思科技-300433-深度:AI硬件+商业航天,平台型龙头开启新征程-260303
2、
东海证券-半导体行业2月份月报:半导体行业涨价蔓延未止,关注AI驱动下细分赛道结构性机会-260304
3、
中山证券-A股市场点评:市场调整-260303
4、
方正证券-绿色燃料行业2026年策略:全球航运转型持续,绿色燃料方兴未艾-260303
5、
西部证券-总量月报第7期:两会前瞻,推动高质量发展,实现“十五五”良好开局-260303
6、
东吴证券-伟明环保-603568-中标印尼巴厘岛1500吨/日垃圾焚烧项目,固废出海启航-260303
7、
东北证券-国博电子-688375-积极投入蓄势待发,星端与终端射频量价齐升-260304
8、
华源证券-无锡晶海-920547-2025年归母净利润预计同比+46%,开拓海外市场+新应用领域支撑未来业绩增长-260304
9、
光大证券-银行业流动性观察第123期:春节因素对2月信贷扰动较小-260304
1、
东吴证券-AI智能汽车行业3月投资策略:L3/L4开启征求意见,北美Robotaxi加速,看好智能化-260227
2、
联合资信-美以联合突袭伊朗,中东地缘政治风险陡增-260227
3、
中泰证券-蓝思科技-300433-深度:AI硬件+商业航天,平台型龙头开启新征程-260303
4、
东吴证券-宏观点评:市场稳定趋势延续,行业如何配置?-260226
5、
国金证券-电力设备与新能源行业研究:绿醇内外部催化共振,太空光伏再次蓄势待发,AIDC迎GTC催化-260301
6、
东海证券-半导体行业2月份月报:半导体行业涨价蔓延未止,关注AI驱动下细分赛道结构性机会-260304
7、
华西证券-2026年投资展望系列之十五:2026,理财重迎“净值化”的变局-260227
8、
招商证券-宏观与大类资产周报:美伊局势有没有约束条件?-260301
9、
诚通证券-2026年3月宏观及大类资产月报:聚焦全国两会,美伊冲突爆发-260301
热门行业
华鑫证券-动物保健Ⅱ行业深度报告:宠物医院赛道将迎第一股,盈利拐点转折时-260215
财通证券-电力设备行业AI电力专题一:燃气内燃机主电调峰产业趋势形成-260221
华西证券-通信行业:中国AI“春节档”爆发,垂直生产力与Agent落地加速-260221
国金证券-有色金属行业周报:小金属双周报,继续看多稀土、钨板块,锡价或迎拐点-260222
华西证券-估值周报:最新A股、港股、美股估值怎么看?-260222
华金证券-节后春季行情可能延续,科技和周期占优-260222
东吴证券-海外周报:春节海外市场回顾,IEEPA违法后特朗普的Plan B-260222
东吴证券-AI智能汽车行业3月投资策略:L3/L4开启征求意见,北美Robotaxi加速,看好智能化-260227
联合资信-美以联合突袭伊朗,中东地缘政治风险陡增-260227
尊敬的用户您好!
为了让您更全面、更快捷、更深度的使用本服务,请您"
立即下载
" 安装《
慧博智能策略终端
》
使用终端不仅可以免费查阅各大机构的研究报告,第一手的投资资讯,还提供大量研报加工数据,盈利预测数据,历史财务数据,宏观经济数据,以及宏观及行业研究思路,公司研究方法,可多角度观测市场,用更多维度的视点辅助投资者作出投资决策。
目前本终端广泛应用于券商,公募基金,私募基金,保险,银行理财,信托,QFII,上市公司战略部,资产管理公司,投资咨询公司,VC/PE等。
慧博投资分析手机版 手机扫码轻松下载