首页
热点
今日热点
本周热点
本月热点
精选
深度
深度公司
深度行业
文档上传
首页
今日热点
本周热点
本月热点
精选
深度公司
深度行业
当前位置:
首页
> 研报详细页
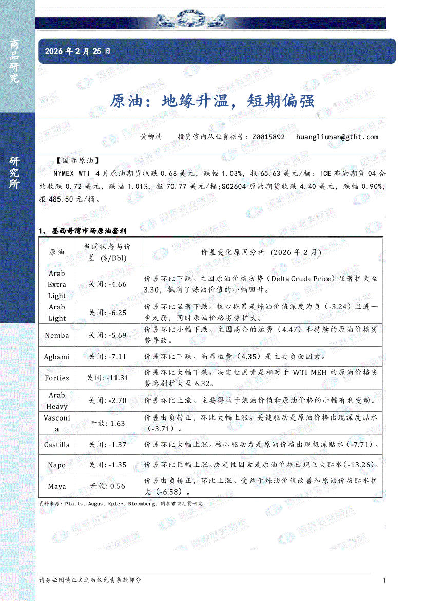
国泰君安期货-原油:地缘升温,短期偏强-260225
研报作者:
黄柳楠
来自:
国泰君安期货
时间:
2026-02-25 09:48:12
股票名称
股票代码
研报类型
(PDF)
发布者
sk***et
研报出处
国泰君安期货
研报页数
5 页
推荐评级
研报大小
694 KB
研究报告内容
打开报告原文
1/5
下载报告
打开报告原文
推荐给朋友:
收藏
|
分享到微信朋友圈
打开微信,点击底部的"发现",
使用"扫一扫"即可将网页分享至朋友圈。
相关阅读
国泰君安期货-原油周度报告-260301
2026/3/1 21:07:13
作者:黄柳楠,赵旭意
分享者:x****m
43 页
国泰君安期货-近期地缘变局详解及关联品种投资逻辑透视-260301
2026/3/1 20:43:20
作者:黄柳楠,季先飞,戴璐
分享者:Fj***ng
12 页
国泰君安期货-原油:短期关注美伊潜在冲突-260226
2026/2/26 10:20:24
作者:黄柳楠
分享者:wi***rm
5 页
国泰君安期货-集运指数(欧线):震荡思路对待-260226
2026/2/26 10:20:00
作者:郑玉洁,黄柳楠
分享者:fi***ch
4 页
国泰君安期货-集运指数(欧线):震荡市,区间思路对待-260224
2026/2/24 11:26:13
作者:郑玉洁,黄柳楠
分享者:小****狸
4 页
国泰君安期货-原油:地缘升温,短期偏强-260224
2026/2/24 9:42:44
作者:黄柳楠
分享者:yh***01
5 页
国泰君安期货-原油:流动性风险再现,短期观望-260213
2026/2/13 9:51:35
作者:黄柳楠
分享者:ag***sp
6 页
国泰君安期货-原油:地缘风险带动偏强,短期观望-260212
2026/2/12 17:33:09
作者:黄柳楠
分享者:cb***30
5 页
国泰君安期货-集运指数(欧线):震荡市-260211
2026/2/11 10:43:34
作者:郑玉洁,黄柳楠
分享者:王*****
4 页
国泰君安期货-原油:暂时震荡格局,短期观望-260211
2026/2/11 10:10:20
作者:黄柳楠
分享者:yu***01
5 页
推荐您下载
慧博智能策略终端
,还能查看更多相关研报和第一手的投资资讯,同时提供各种相关数据和盈利预测,可多角度观测,多维度帮您做出正确的投资决策。
今日热门
本周热门
1、
联合资信-美以联合突袭伊朗,中东地缘政治风险陡增-260227
2、
国金证券-医药健康行业周报:创新器械进入加速新阶段,看好国产龙头发展机遇-260228
3、
华创证券-医药行业投资观点&研究专题周周谈·第164期:海外CXO,2025财报总结&2026年展望-260228
4、
联合资信-化工行业:特朗普将元素磷及草甘膦类除草剂列为“国防关键物资”有何影响?-260227
5、
国泰海通证券-机器人行业周报:具身模型Pi 06鲁棒性大幅提升,国内人形初创百亿估值俱乐部增加至6家-260228
6、
财通证券-流动性|3月,降准概率增加-260228
7、
华西证券-有色~基本金属行业周报:美伊局势扰动加剧,宏观带动金属价格上行-260301
8、
国金证券-耐用消费产业行业研究周报:MetaAl眼镜新品加速利好产业链,沪七条落地利好内需消费-260301
9、
华西证券-亚普股份-603013-塑料油箱龙头,收购赢双进入机器人核心赛道-260226
1、
国金证券-有色金属行业周报:小金属双周报,继续看多稀土、钨板块,锡价或迎拐点-260222
2、
东吴证券-AI智能汽车行业3月投资策略:L3/L4开启征求意见,北美Robotaxi加速,看好智能化-260227
3、
联合资信-美以联合突袭伊朗,中东地缘政治风险陡增-260227
4、
财通证券-策马逐牛8:出海打先锋,迎接开门红-260223
5、
东方证券-兼论宏观研究框架的革新:资产价格的地缘叙事-260226
6、
东吴证券-东方盛虹-000301-周期拐点已至,炼化新材料龙头蓄势待发-260222
7、
东吴证券-宏观点评:市场稳定趋势延续,行业如何配置?-260226
8、
东吴证券-食品饮料行业跟踪周报:从“历史经典产业”到“传统优势民生产业”,新五年酿酒产业提质发展-260222
9、
西南证券-博汇纸业-600966-白卡龙头迎周期拐点,整合预期打开成长空间-260224
热门行业
华鑫证券-动物保健Ⅱ行业深度报告:宠物医院赛道将迎第一股,盈利拐点转折时-260215
财通证券-电力设备行业AI电力专题一:燃气内燃机主电调峰产业趋势形成-260221
华西证券-有色~基本金属行业周报:白宫与美联储政策立场分化,金属价格波动加剧-260215
国海证券-2026年2月大类资产配置报告:春季行情下半场,从预期到验证-260214
开源证券-社会服务行业周报:Spotify2026Q1指引乐观,海南高端酒旅消费势头强劲-260215
天风证券-基础化工行业研究周报:第三批风产品碳足迹核算团标清单发布,己二酸、PTFE价格上涨-260218
国泰海通证券-东南亚指数双周报第18期:整体上行,泰国领涨-260215
方正证券-北交所周报:北交所推出优化再融资一揽子措施,林泰新材拟募资不超3.8亿元拓展ELSD等新品-260215
中泰证券-北交所周报:指数小幅上涨,北交所推出一揽子再融资举措-260215
尊敬的用户您好!
为了让您更全面、更快捷、更深度的使用本服务,请您"
立即下载
" 安装《
慧博智能策略终端
》
使用终端不仅可以免费查阅各大机构的研究报告,第一手的投资资讯,还提供大量研报加工数据,盈利预测数据,历史财务数据,宏观经济数据,以及宏观及行业研究思路,公司研究方法,可多角度观测市场,用更多维度的视点辅助投资者作出投资决策。
目前本终端广泛应用于券商,公募基金,私募基金,保险,银行理财,信托,QFII,上市公司战略部,资产管理公司,投资咨询公司,VC/PE等。
慧博投资分析手机版 手机扫码轻松下载