首页
热点
今日热点
本周热点
本月热点
精选
深度
深度公司
深度行业
文档上传
首页
今日热点
本周热点
本月热点
精选
深度公司
深度行业
当前位置:
首页
> 研报详细页
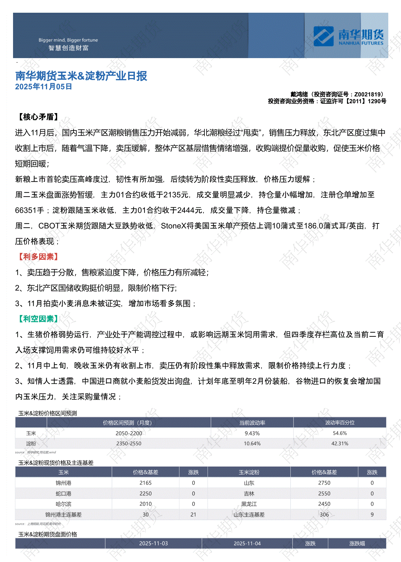
南华期货-玉米&淀粉产业日报-251105
研报作者:
戴鸿绪
来自:
南华期货
时间:
2025-11-05 16:38:51
股票名称
股票代码
研报类型
(PDF)
发布者
se***22
研报出处
南华期货
研报页数
5 页
推荐评级
研报大小
1,521 KB
研究报告内容
打开报告原文
1/5
下载报告
打开报告原文
推荐给朋友:
收藏
|
分享到微信朋友圈
打开微信,点击底部的"发现",
使用"扫一扫"即可将网页分享至朋友圈。
相关阅读
南华期货-玉米&淀粉产业周报:10月新季冲击释放,价格探底回升-251103
2025/11/3 15:27:37
作者:戴鸿绪
分享者:hb***xx
17 页
南华期货-鸡蛋产业周报:淘鸡或见拐点-251102
2025/11/3 13:24:30
作者:戴鸿绪
分享者:vi***83
7 页
南华期货-生猪产业周报:博弈加剧-251101
2025/11/2 23:39:44
作者:戴鸿绪
分享者:wan****xia
12 页
南华期货-生猪企业风险管理日报-251030
2025/10/31 10:43:23
作者:戴鸿绪
分享者:ch***le
4 页
南华期货-玉米&淀粉产业日报-251028
2025/10/28 20:02:35
作者:戴鸿绪
分享者:lm***r1
5 页
南华期货-早评-251028
2025/10/28 15:38:44
作者:边舒扬,戴鸿绪,靳晚冬
分享者:zh***ao
22 页
南华期货-玉米&淀粉产业周报:供应压力继续释放-251026
2025/10/27 18:04:58
作者:戴鸿绪
分享者:gu***hz
17 页
南华期货-生猪产业周报-251026
2025/10/26 23:10:02
作者:戴鸿绪
分享者:cu***03
12 页
南华期货-玉米&淀粉产业日报-251024
2025/10/24 10:09:13
作者:戴鸿绪
分享者:12***hj
5 页
南华期货-玉米&淀粉产业日报-251023
2025/10/23 19:48:22
作者:戴鸿绪
分享者:wen****123
5 页
推荐您下载
慧博智能策略终端
,还能查看更多相关研报和第一手的投资资讯,同时提供各种相关数据和盈利预测,可多角度观测,多维度帮您做出正确的投资决策。
今日热门
本周热门
1、
国海证券-SOFC行业动态研究之一:SOFC新蓝海,铬盐再次价值重估-251104
2、
华西证券-计算机行业跟踪:2025年计算机行业三季度总结-251104
3、
东吴证券-食品饮料行业深度报告:大众品2025年三季报总结,成长分化,蓄势向好-251104
4、
东吴证券-汽车行业2025Q3业绩综述:乘用车/零部件略有承压,商用车/摩托车表现更佳-251103
5、
华创证券-【宏观快评】10月经济数据前瞻:限额以下消费或回升-251104
6、
财信证券-胜宏科技-300476-公司加快推进产能建设,未来增长动力充足-251029
7、
民生证券-中国太保-601601-2025年三季报业绩点评:银保渠道持续高增,NBV延续增长-251104
8、
太平洋证券-策略日报(2025.11.04):关注红利资产-251104
9、
财信证券-沪电股份-002463-扩产持续推进,收入稳健增长-251029
1、
东吴证券-隆基绿能-601012-2025年三季报点评:Q3持续减亏,BC快速放量-251101
2、
东方证券-工业富联-601138-AI服务器业务成长显著,800G交换机快速放量-251102
3、
德邦证券-“十五五”系列研究之一:未来五年十大宏观趋势-251029
4、
财通证券-佰维存储-688525-周期反转存储器需求旺盛,业绩高速增长-251101
5、
财通证券-五粮液-000858-主动调整出清,静待破局改善-251101
6、
开源证券-深南电路-002916-公司信息更新报告:2025Q3营收和利润均创新高,产能加速释放-251030
7、
国金证券-阿特斯-688472-大储持续高景气,关税影响组件盈利-251031
8、
华西证券-海格通信-002465-下游客户订单延缓,业绩由盈转亏-251101
9、
国金证券-中信重工-601608-有望受益行业高景气,机器人前景广阔-251029
热门行业
东吴证券-隆基绿能-601012-2025年三季报点评:Q3持续减亏,BC快速放量-251101
华西证券-特变电工-600089-多线并举稳增长,共同推进业务向好发展-251027
东方证券-工业富联-601138-AI服务器业务成长显著,800G交换机快速放量-251102
东吴证券-宏观点评:学习二十届四中全会公报,公报里的“十五五”线索有哪些?-251023
德邦证券-“十五五”系列研究之一:未来五年十大宏观趋势-251029
财通证券-佰维存储-688525-周期反转存储器需求旺盛,业绩高速增长-251101
财通证券-五粮液-000858-主动调整出清,静待破局改善-251101
开源证券-风电设备行业深度报告:风机,国内盈利能力修复,出海打开成长天花板-251022
民生证券-二十届四中全会点评:四中全会公报,5个新亮点-251023
尊敬的用户您好!
为了让您更全面、更快捷、更深度的使用本服务,请您"
立即下载
" 安装《
慧博智能策略终端
》
使用终端不仅可以免费查阅各大机构的研究报告,第一手的投资资讯,还提供大量研报加工数据,盈利预测数据,历史财务数据,宏观经济数据,以及宏观及行业研究思路,公司研究方法,可多角度观测市场,用更多维度的视点辅助投资者作出投资决策。
目前本终端广泛应用于券商,公募基金,私募基金,保险,银行理财,信托,QFII,上市公司战略部,资产管理公司,投资咨询公司,VC/PE等。
慧博投资分析手机版 手机扫码轻松下载