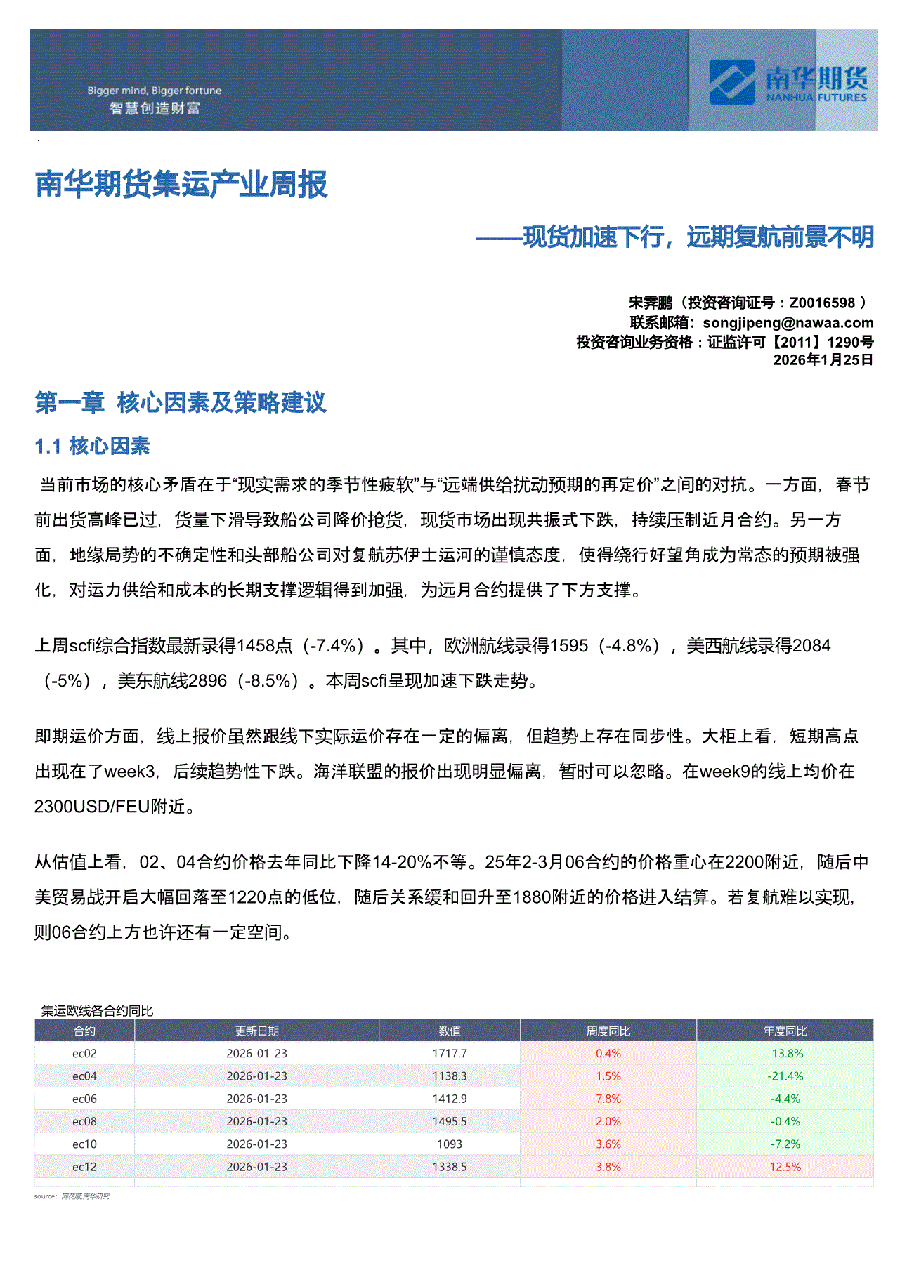
首页
热点
今日热点
本周热点
本月热点
精选
深度
深度公司
深度行业
文档上传
首页
今日热点
本周热点
本月热点
精选
深度公司
深度行业
当前位置:
首页
> 研报详细页
南华期货-集运产业周报:现货加速下行,远期复航前景不明-260125
研报作者:
宋霁鹏
来自:
南华期货
时间:
2026-01-26 11:56:01
股票名称
股票代码
研报类型
(PDF)
发布者
xy***03
研报出处
南华期货
研报页数
11 页
推荐评级
研报大小
5,254 KB
研究报告内容
打开报告原文
1/11
下载报告
打开报告原文
推荐给朋友:
收藏
|
分享到微信朋友圈
打开微信,点击底部的"发现",
使用"扫一扫"即可将网页分享至朋友圈。
相关阅读
南华期货-金融期货早评-260123
2026/1/26 11:48:32
作者:边舒扬,陈嘉宁,宋霁鹏
分享者:an***un
23 页
南华期货-集运产业周报:现货现拐点,逢高布空为主-260118
2026/1/19 11:41:29
作者:宋霁鹏
分享者:飞****起
11 页
南华期货-集运产业周报:挺价预期与现实兑现的博弈-260111
2026/1/12 11:31:05
作者:宋霁鹏
分享者:ni***ni
11 页
南华期货-原木产业周报:现货底部抬升,区间操作考虑-260105
2026/1/5 23:28:56
作者:宋霁鹏
分享者:DZ***97
13 页
南华期货-原木产业周报:长三角地区现货涨价,阶段性底部已现-251227
2025/12/27 23:22:40
作者:宋霁鹏
分享者:jay****zmd
13 页
南华期货-集运欧线2026年度展望:供需矛盾平淡,地缘不确定性仍存-251223
2025/12/26 23:58:27
作者:宋霁鹏
分享者:ren****593
15 页
南华期货-集运产业周报:SCFI欧线微微回落,期价高位震荡-251220
2025/12/21 23:25:18
作者:宋霁鹏
分享者:mu***ry
12 页
南华期货-原木产业周报:后续预计供应减量预期修复估值-251219
2025/12/20 23:17:05
作者:宋霁鹏
分享者:li***ss
13 页
南华期货-期市早餐-251216
2025/12/16 15:39:51
作者:廖臣悦,徐晨曦,宋霁鹏
分享者:ki***54
23 页
南华期货-原木产业周报:现货疲弱叠加交割逻辑压低盘面-251212
2025/12/14 23:12:13
作者:宋霁鹏
分享者:wan****ian
13 页
推荐您下载
慧博智能策略终端
,还能查看更多相关研报和第一手的投资资讯,同时提供各种相关数据和盈利预测,可多角度观测,多维度帮您做出正确的投资决策。
今日热门
本周热门
1、
国海证券-生物医药行业深度报告:国产ADC药物即将迎来高光时刻——ADC子行业专题研究-260130
2、
华源证券-电力设备行业2025年业绩前瞻:电网投资持续位居高位,储能装机高景气-260130
3、
东兴证券-金银河-300619-公司业绩反转确认,成长弹性进入全面提升新阶段-260130
4、
财信证券-2026年化工行业策略报告:反内卷推动行业复苏,新材料打开成长空间-260129
5、
财信证券-消费电子行业月度点评:AI眼镜热度不减,Apple Intelligence迈出关键一步-260128
6、
华创证券-电子行业ASML(ASML)2025Q4业绩点评及业绩说明会纪要:AI驱动需求高增,积压在手订单达388亿欧元-260130
7、
财通证券-政策点评:沃什终究不是沃尔克-260131
8、
方正证券-先导智能-300450-公司跟踪报告:25年业绩维持高增态势,紧抓固态电池、钙钛矿等新机遇-260129
9、
国金证券-中国船舶-600150-25年业绩高增,看好未来利润率持续提升-260129
1、
东兴证券-半导体行业分析手册之二:混合键合设备,AI算力时代的芯片互连革命与BESI的领航之路-260126
2、
国海证券-生物医药行业深度报告:国产ADC药物即将迎来高光时刻——ADC子行业专题研究-260130
3、
德邦证券-策略点评:白酒板块大反弹-260129
4、
国金证券-计算机行业点评:再谈空天的NV链——SpaceX-260124
5、
国金证券-科技产业研究周报:英特尔财报佐证AI供不应求,巨头AI应用进展喜人-260126
6、
中原证券-计算机行业分析报告:DeepSeek近期成果分析及V4影响力预测-260129
7、
光大证券-电力设备新能源行业碳中和领域动态追踪(一百六十九):商业航天赋能,太空光伏开启成长新篇-260125
8、
国投证券-“四大金刚”-260125
9、
慧博智能投研-机构周策略:机构观点及行业配置-260125
热门行业
华金证券-电力设备与新能源行业深度报告:AIDC供电三重挑战下,SST率军突围-260118
东兴证券-半导体行业分析手册之二:混合键合设备,AI算力时代的芯片互连革命与BESI的领航之路-260126
国投证券-2026年A股年度策略展望:“三牛”开道,步步为“嬴-260118
国海证券-生物医药行业深度报告:国产ADC药物即将迎来高光时刻——ADC子行业专题研究-260130
德邦证券-策略点评:白酒板块大反弹-260129
财通证券-新泉股份-603179-汽车饰件龙头,积极布局机器人业务-260121
支付宝-支付行业:支付宝助力内容域创新与传播新机遇-260122
国金证券-计算机行业点评:再谈空天的NV链——SpaceX-260124
国金证券-科技产业研究周报:英特尔财报佐证AI供不应求,巨头AI应用进展喜人-260126
尊敬的用户您好!
为了让您更全面、更快捷、更深度的使用本服务,请您"
立即下载
" 安装《
慧博智能策略终端
》
使用终端不仅可以免费查阅各大机构的研究报告,第一手的投资资讯,还提供大量研报加工数据,盈利预测数据,历史财务数据,宏观经济数据,以及宏观及行业研究思路,公司研究方法,可多角度观测市场,用更多维度的视点辅助投资者作出投资决策。
目前本终端广泛应用于券商,公募基金,私募基金,保险,银行理财,信托,QFII,上市公司战略部,资产管理公司,投资咨询公司,VC/PE等。
慧博投资分析手机版 手机扫码轻松下载