首页
热点
今日热点
本周热点
本月热点
精选
深度
深度公司
深度行业
文档上传
首页
今日热点
本周热点
本月热点
精选
深度公司
深度行业
当前位置:
首页
> 研报详细页
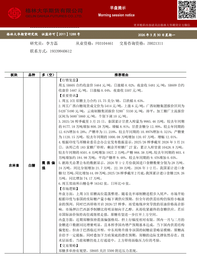
格林大华期货-早盘提示:白糖红枣橡胶-260330
研报作者:
李方磊
来自:
格林大华期货
时间:
2026-03-30 10:00:17
股票名称
股票代码
研报类型
(PDF)
发布者
leo****kin
研报出处
格林大华期货
研报页数
4 页
推荐评级
研报大小
263 KB
研究报告内容
打开报告原文
1/4
下载报告
打开报告原文
推荐给朋友:
收藏
|
分享到微信朋友圈
打开微信,点击底部的"发现",
使用"扫一扫"即可将网页分享至朋友圈。
相关阅读
格林大华期货-橡胶季报:地缘冲突扰动仍存,橡胶系波动或将放大-260327
2026/3/30 10:00:37
作者:李方磊
分享者:pa***un
34 页
格林大华期货-红枣季报:供需结构压制枣价,关注上游天气表现-260327
2026/3/30 9:59:32
作者:李方磊
分享者:郭****民
15 页
格林大华期货-白糖季报:弱现实强预期博弈,白糖能源属性放大-260327
2026/3/30 9:59:26
作者:李方磊
分享者:mo***21
24 页
格林大华期货-早盘提示:白糖红枣橡胶-260319
2026/3/19 9:28:30
作者:李方磊
分享者:浅****忆
4 页
格林大华期货-一周简评:海外局势仍未明朗,橡胶高位宽幅震荡-260313
2026/3/16 9:10:04
作者:李方磊
分享者:ka***en
24 页
格林大华期货-一周简评:供应盈余预期调减,郑糖短期走势偏强-260313
2026/3/16 9:09:05
作者:李方磊
分享者:97***26
16 页
格林大华期货-白糖红枣橡胶早盘提示-260313
2026/3/13 9:13:05
作者:李方磊
分享者:悦*****
4 页
格林大华期货-市场快讯:红枣加速上行,上方空间有限-260305
2026/3/5 13:44:05
作者:李方磊
分享者:le***un
1 页
格林大华期货-早盘提示:白糖红枣橡胶-260304
2026/3/4 9:34:28
作者:李方磊
分享者:wa***an
4 页
格林大华期货-早盘提示:橡胶系-260302
2026/3/2 9:30:50
作者:李方磊
分享者:kj***rj
3 页
推荐您下载
慧博智能策略终端
,还能查看更多相关研报和第一手的投资资讯,同时提供各种相关数据和盈利预测,可多角度观测,多维度帮您做出正确的投资决策。
今日热门
本周热门
1、
招商证券-A股投资策略周报:近期A股资金面情况以及对市场的影响-260329
2、
中泰证券-特朗普预期管理失效,A股哪些方向或受益?-260328
3、
招商证券-电子行业MemoryS 2026闪存大会跟踪报告:行业缺货或将延续至27年,关注未来存储技术创新重构-260329
4、
国泰海通证券-有色金属行业:关注地缘扰动下的布局机会-260329
5、
财通证券-恒帅股份-300969-汽车微电机领先企业,新兴业务全面开花-260328
6、
华源证券-三元股份-600429-改革持续推进,老字号品牌复兴在望-260328
7、
光大证券-海天味业-603288-2025年年报点评:营收增长稳健,盈利能力提升,龙头势能持续强化-260329
8、
开源证券-国泰海通-601211-2025年报点评:协同效应持续体现,估值具有安全边际-260328
9、
华西证券-中国太保-601601-2025年报点评:OPAT稳健增长,产寿表现向好-260328
1、
华西证券-资产配置日报:情绪冰点,或TACO-260323
2、
中航证券-2026年电网设备行业年度策略:电启东风苏万物,网聚能源正当时-260318
3、
国元证券-ODM行业专题研究:智能终端迭代加速,ODM渗透持续提升-260326
4、
华创证券-【宏观专题】宏观视角看算力:政策、格局、投资-260323
5、
招商证券-A股投资策略周报:近期A股资金面情况以及对市场的影响-260329
6、
光大证券-电力设备新能源行业碳中和领域动态追踪(一百八十):高油价带动电动化渗透率提升,锂电材料有望量价齐升-260326
7、
华西证券-ETF研究系列之三:HALO逻辑下,哪些ETF受益?-260327
8、
东兴证券-A股点评报告:冲突转机初现,布局时机渐近-260326
9、
西部证券-瑞芯微-603893-首次覆盖:高性能SoC筑基端侧AI,产品持续迭代赋能千行百业-260325
热门行业
华西证券-资产配置日报:情绪冰点,或TACO-260323
中航证券-2026年电网设备行业年度策略:电启东风苏万物,网聚能源正当时-260318
国元证券-ODM行业专题研究:智能终端迭代加速,ODM渗透持续提升-260326
华创证券-【宏观专题】宏观视角看算力:政策、格局、投资-260323
招商证券-A股投资策略周报:近期A股资金面情况以及对市场的影响-260329
财通证券-历史照进现实:70年代系列百页深度研究-260320
国金证券-基础化工行业周报:多产品涨价,霍尔木兹海峡影响有超预期的可能-260320
开源证券-新三板掘金周报第十四期:AI算力供电+长时储能双主线,北变科技/信远科技等稀缺标的挂牌-260322
东吴证券-中国人寿-601628-寿险头雁再振翅,看好公司业务增长动能与估值修复空间-260317
尊敬的用户您好!
为了让您更全面、更快捷、更深度的使用本服务,请您"
立即下载
" 安装《
慧博智能策略终端
》
使用终端不仅可以免费查阅各大机构的研究报告,第一手的投资资讯,还提供大量研报加工数据,盈利预测数据,历史财务数据,宏观经济数据,以及宏观及行业研究思路,公司研究方法,可多角度观测市场,用更多维度的视点辅助投资者作出投资决策。
目前本终端广泛应用于券商,公募基金,私募基金,保险,银行理财,信托,QFII,上市公司战略部,资产管理公司,投资咨询公司,VC/PE等。
慧博投资分析手机版 手机扫码轻松下载