首页
热点
今日热点
本周热点
本月热点
精选
深度
深度公司
深度行业
文档上传
首页
今日热点
本周热点
本月热点
精选
深度公司
深度行业
当前位置:
首页
> 研报详细页
国泰君安期货-铅:海外库存减少,限制价格回落-260119
研报作者:
季先飞
来自:
国泰君安期货
时间:
2026-01-19 11:44:16
股票名称
股票代码
研报类型
(PDF)
发布者
do***ik
研报出处
国泰君安期货
研报页数
2 页
推荐评级
研报大小
639 KB
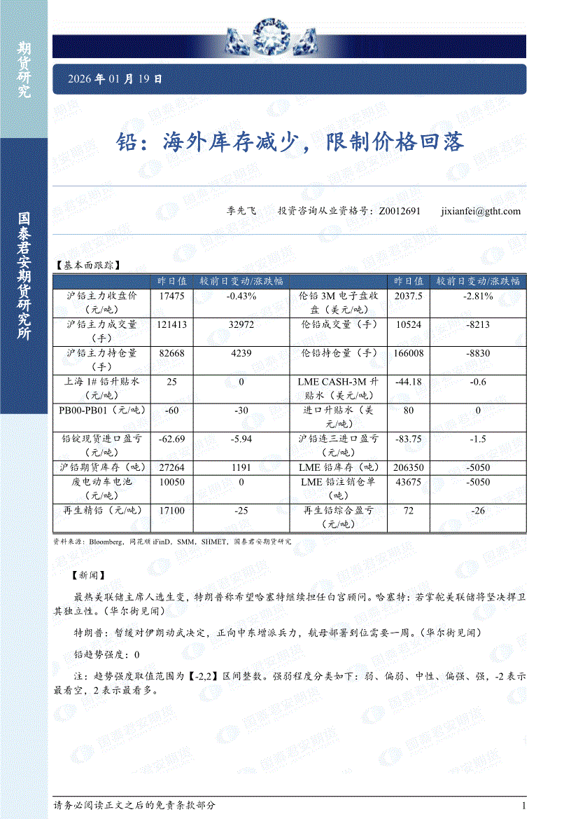
研究报告内容
打开报告原文
1/2
下载报告
打开报告原文
推荐给朋友:
收藏
|
分享到微信朋友圈
打开微信,点击底部的"发现",
使用"扫一扫"即可将网页分享至朋友圈。
相关阅读
国泰君安期货-铅:海外库存增加,价格承压-260121
2026/1/21 10:39:44
作者:季先飞
分享者:WAN****987
2 页
国泰君安期货-锌:小幅下跌-260121
2026/1/21 10:38:39
作者:季先飞
分享者:wx***ou
3 页
国泰君安期货-锌:区间震荡-260120
2026/1/20 10:45:21
作者:季先飞
分享者:一****一
3 页
国泰君安期货-锌:区间震荡-260119
2026/1/19 12:52:16
作者:季先飞
分享者:王家***马懿
3 页
国泰君安期货-铜:美元走强,价格承压-260119
2026/1/19 11:44:43
作者:季先飞
分享者:ca***28
3 页
国泰君安期货-锌产业链周度报告-260118
2026/1/19 8:59:41
作者:季先飞
分享者:app****ang
32 页
国泰君安期货-锌:易涨难跌-260116
2026/1/16 10:11:30
作者:季先飞
分享者:木****北
3 页
国泰君安期货-铅:LME库存减少,支撑价格-260116
2026/1/16 10:11:18
作者:季先飞
分享者:fz***78
2 页
国泰君安期货-铅:海外库存减少,支撑价格-260114
2026/1/14 10:22:24
作者:季先飞
分享者:hy***24
2 页
国泰君安期货-铜:LME注销仓单大增,支撑价格-260114
2026/1/14 10:22:15
作者:季先飞
分享者:yq***11
3 页
推荐您下载
慧博智能策略终端
,还能查看更多相关研报和第一手的投资资讯,同时提供各种相关数据和盈利预测,可多角度观测,多维度帮您做出正确的投资决策。
今日热门
本周热门
1、
华金证券-电力设备与新能源行业深度报告:AIDC供电三重挑战下,SST率军突围-260118
2、
中泰证券-商业航天行业深度报告Ⅱ:太空光伏大有可为,卫星太阳翼市场持续扩容-260120
3、
国元证券-人形机器人行业产业周报:机器人将再度登上春晚舞台,自变量机器人宣布已完成10亿元A++轮融资-260120
4、
信达证券-康弘药业-002773-公司首次覆盖报告:深耕眼科黄金赛道,基因治疗创新管线打开新空间-260119
5、
西南证券-怡合达-301029-FA自动化零部件一站式供应商,开启新一轮成长周期-260109
6、
华源证券-交通运输行业周报:顺丰与极兔战略合作,油运运价维持强势-260119
7、
华西证券-资产配置日报:低波也有机会-260119
8、
东方金诚-2025年四季度宏观数据点评:四季度GDP增速继续下移,顺利完成全年经济增长目标-260119
9、
招商证券-金融市场流动性与监管动态周报(0120):规模指数ETF净流出,融资买入额占两市交易额比例回落-260120
1、
华金证券-电力设备与新能源行业深度报告:AIDC供电三重挑战下,SST率军突围-260118
2、
国投证券-2026年A股年度策略展望:“三牛”开道,步步为“嬴-260118
3、
天风证券-基础化工行业2026年年度策略:供需逆转、产业重构、价值重估-260114
4、
光大证券-电力设备新能源行业碳中和领域动态追踪(一百六十八):国家电网计划“十五五”期间固定资产投资达4万亿元-260115
5、
中泰证券-商业航天行业深度报告Ⅱ:太空光伏大有可为,卫星太阳翼市场持续扩容-260120
6、
国元证券-人形机器人行业产业周报:机器人将再度登上春晚舞台,自变量机器人宣布已完成10亿元A++轮融资-260120
7、
信达证券-康弘药业-002773-公司首次覆盖报告:深耕眼科黄金赛道,基因治疗创新管线打开新空间-260119
8、
华西证券-静候新叙事-260118
9、
东吴证券-医药生物行业跟踪周报:JPM2026最前线观察,中国创新药再次成为全球焦点!-260118
热门行业
华金证券-电力设备与新能源行业深度报告:AIDC供电三重挑战下,SST率军突围-260118
方正证券-机械行业:钙钛矿商业化进程加速,开启太空光伏星际算力新纪元-260106
国投证券-2026年A股年度策略展望:“三牛”开道,步步为“嬴-260118
国投证券-2026年度化工行业投资展望:周期伊始,破卷而立-260106
天风证券-基础化工行业2026年年度策略:供需逆转、产业重构、价值重估-260114
东吴证券-乘用车行业全球化策略:从全面扩张走向分市场/分主体的结构性出海-260108
光大证券-电力设备新能源行业碳中和领域动态追踪(一百六十八):国家电网计划“十五五”期间固定资产投资达4万亿元-260115
西部证券-良时正可用:2026年十大宏观趋势展望-260107
国泰海通证券-产业深度:加速与应用——2025年全球人工智能技术、政策、产业与投融资趋势全景洞察报告-260112
尊敬的用户您好!
为了让您更全面、更快捷、更深度的使用本服务,请您"
立即下载
" 安装《
慧博智能策略终端
》
使用终端不仅可以免费查阅各大机构的研究报告,第一手的投资资讯,还提供大量研报加工数据,盈利预测数据,历史财务数据,宏观经济数据,以及宏观及行业研究思路,公司研究方法,可多角度观测市场,用更多维度的视点辅助投资者作出投资决策。
目前本终端广泛应用于券商,公募基金,私募基金,保险,银行理财,信托,QFII,上市公司战略部,资产管理公司,投资咨询公司,VC/PE等。
慧博投资分析手机版 手机扫码轻松下载