首页
热点
今日热点
本周热点
本月热点
精选
深度
深度公司
深度行业
文档上传
首页
今日热点
本周热点
本月热点
精选
深度公司
深度行业
当前位置:
首页
> 研报详细页
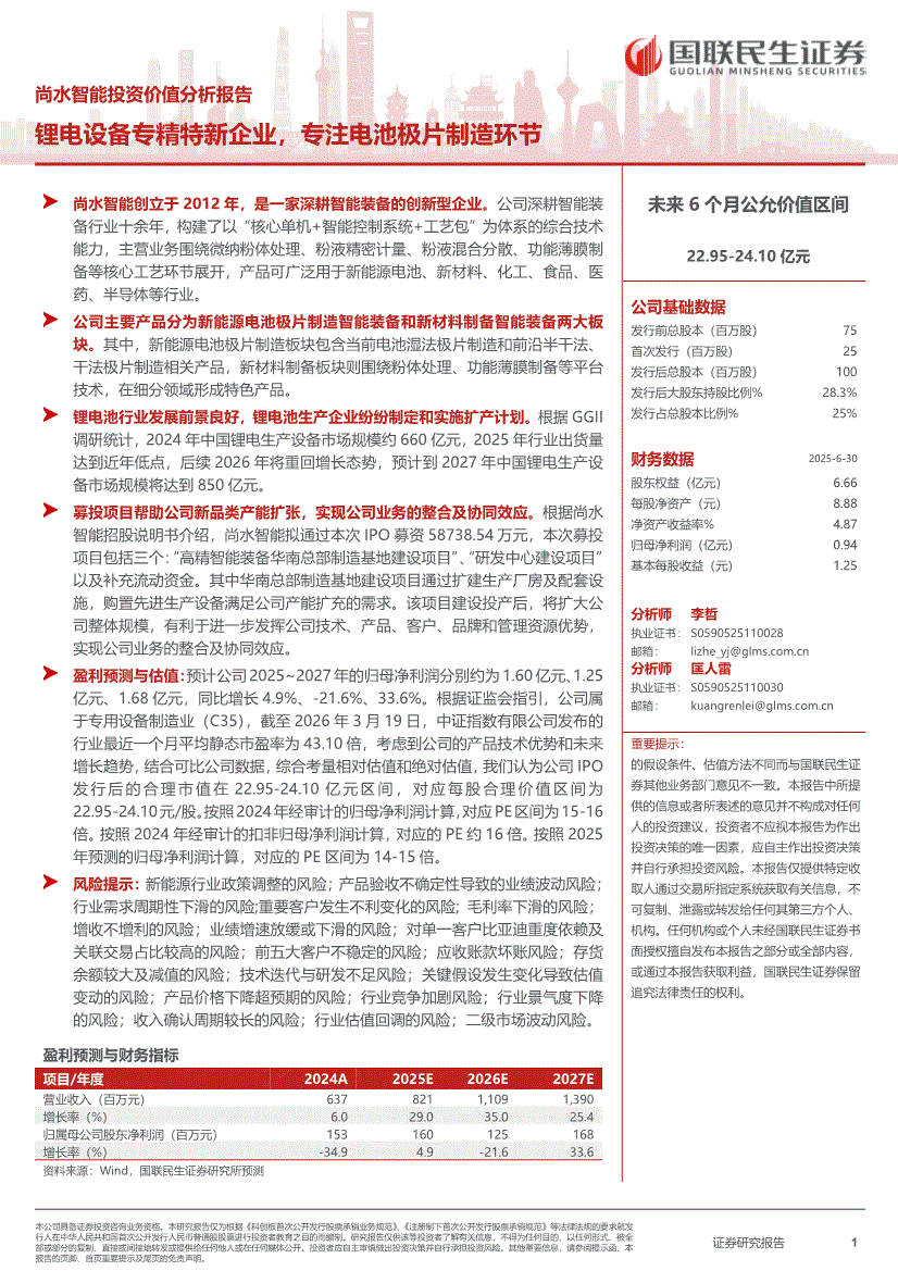
尚水智能:国联民生证券-尚水智能-301513-投资价值分析报告:锂电设备专精特新企业,专注电池极片制造环节-260327
研报作者:
李哲,匡人雷
来自:
国联民生证券
时间:
2026-03-27 16:07:30
股票名称
尚水智能
股票代码
301513
研报类型
(PDF)
发布者
zha****456
研报出处
国联民生证券
研报页数
63 页
推荐评级
研报大小
2,575 KB
研究报告内容
打开报告原文
1/63
下载报告
打开报告原文
推荐给朋友:
收藏
|
分享到微信朋友圈
打开微信,点击底部的"发现",
使用"扫一扫"即可将网页分享至朋友圈。
相关阅读
国联民生证券-震裕科技-300953-2025年度业绩预告点评:主业改善持续兑现,机器人业务值得期待-260118
2026/1/18 13:10:18
公司调研
作者:李哲,李思韦
分享者:aoh****an1
3 页
民生证券-普源精电-688337-2025年三季报点评:Q3盈利承压,高端数字示波器收入高速增长-251029
2025/10/29 23:36:15
公司调研
作者:李哲,周晓萌
分享者:ly***71
3 页
民生证券-杰瑞股份-002353-2025年三季报点评:营收利润稳步增长,看好公司海外高速成长-251024
2025/10/24 11:00:41
公司调研
作者:李哲,匡人雷
分享者:代*****
3 页
民生证券-派克新材-605123-2025年半年报点评:1H25业绩稳健增长;外贸业务发展势头较强-250830
2025/8/30 19:58:49
公司调研
作者:尹会伟,李哲,孔厚融
分享者:cl***92
3 页
民生证券-铂力特-688333-2025年半年报点评:2Q25归母净利润增长33%;粉末原材料产业化项目稳步推进-250828
2025/8/28 18:09:10
公司调研
作者:尹会伟,李哲,孔厚融
分享者:ho***ie
3 页
民生证券-创世纪-300083-2025年半年报点评:利润稳健增长,人形机器人、3C多重受益-250820
2025/8/20 22:28:56
公司调研
作者:李哲
分享者:jk***ai
3 页
民生证券-中联重科-000157-2025年一季报点评:外销持续内销改善,新兴业务潜力凸显-250429
2025/4/29 22:04:56
公司调研
作者:李哲
分享者:xia****luo
3 页
民生证券-震裕科技-300953-2025年一季报预告点评:主业反转开启,机器人业务持续推进-250413
2025/4/13 19:58:51
公司调研
作者:李哲
分享者:12***ck
3 页
推荐您下载
慧博智能策略终端
,还能查看更多相关研报和第一手的投资资讯,同时提供各种相关数据和盈利预测,可多角度观测,多维度帮您做出正确的投资决策。
今日热门
本周热门
1、
慧博智能投研-锂电行业深度:历史复盘、市场现状、供需分析及相关公司深度梳理-260330
2、
东吴证券-迪安诊断-300244-拐点已至,数智新生-260330
3、
华鑫证券-天赐材料-002709-公司事件点评报告:盈利显著改善,电解液增长强劲-260330
4、
中邮证券-基础化工行业周报:地缘溢价重塑成本曲线,原油驱动下全线化工品延续补涨行情-260330
5、
国金证券-荣昌生物-688331-管线价值加速兑现,国际化进程显著加快-260330
6、
太平洋证券-川金诺-300505-业绩增长超预期,埃及项目打开远期发展空间-260329
7、
国联民生证券-中国能建-601868-2025年年报点评:盈利能力承压,回款改善-260330
8、
华鑫证券-计算机行业点评报告:OpenAI发布GPT~5.4,原生计算机能力开启AI专业级应用新阶段-260329
9、
太平洋证券-鸿远电子-603267-产品结构持续拓展,新兴领域积极布局-260330
1、
慧博智能投研-锂电行业深度:历史复盘、市场现状、供需分析及相关公司深度梳理-260330
2、
中航证券-2026年电网设备行业年度策略:电启东风苏万物,网聚能源正当时-260318
3、
国元证券-ODM行业专题研究:智能终端迭代加速,ODM渗透持续提升-260326
4、
招商证券-A股投资策略周报:近期A股资金面情况以及对市场的影响-260329
5、
东吴证券-迪安诊断-300244-拐点已至,数智新生-260330
6、
光大证券-电力设备新能源行业碳中和领域动态追踪(一百八十):高油价带动电动化渗透率提升,锂电材料有望量价齐升-260326
7、
华西证券-ETF研究系列之三:HALO逻辑下,哪些ETF受益?-260327
8、
东兴证券-A股点评报告:冲突转机初现,布局时机渐近-260326
9、
西部证券-瑞芯微-603893-首次覆盖:高性能SoC筑基端侧AI,产品持续迭代赋能千行百业-260325
热门行业
慧博智能投研-锂电行业深度:历史复盘、市场现状、供需分析及相关公司深度梳理-260330
华西证券-资产配置日报:情绪冰点,或TACO-260323
中航证券-2026年电网设备行业年度策略:电启东风苏万物,网聚能源正当时-260318
国元证券-ODM行业专题研究:智能终端迭代加速,ODM渗透持续提升-260326
华创证券-【宏观专题】宏观视角看算力:政策、格局、投资-260323
招商证券-A股投资策略周报:近期A股资金面情况以及对市场的影响-260329
财通证券-历史照进现实:70年代系列百页深度研究-260320
国金证券-基础化工行业周报:多产品涨价,霍尔木兹海峡影响有超预期的可能-260320
东吴证券-迪安诊断-300244-拐点已至,数智新生-260330
尊敬的用户您好!
为了让您更全面、更快捷、更深度的使用本服务,请您"
立即下载
" 安装《
慧博智能策略终端
》
使用终端不仅可以免费查阅各大机构的研究报告,第一手的投资资讯,还提供大量研报加工数据,盈利预测数据,历史财务数据,宏观经济数据,以及宏观及行业研究思路,公司研究方法,可多角度观测市场,用更多维度的视点辅助投资者作出投资决策。
目前本终端广泛应用于券商,公募基金,私募基金,保险,银行理财,信托,QFII,上市公司战略部,资产管理公司,投资咨询公司,VC/PE等。
慧博投资分析手机版 手机扫码轻松下载